在7月4日美國國慶日當天,美國總統特朗普正式簽署其任期內最具代表性的法案:《大而美法案》(One Big Beautiful Bill Act, OBBBA)。這份超過1000頁、規模高達3.4兆美元的預算法案,以微弱差距通過國會,標誌著特朗普將2017年「減稅與就業法案」升級為「財政與制度全面重組」的新階段。

法案引發巨大爭議——支持者稱其「提振經濟強心針、強化美國優先」,反對者批評為「劫貧濟富、赤字炸彈」。法案更成為馬斯克與特朗普決裂的導火線。如今法案已成定局,美國社會與全球經濟將如何迎接這場豪賭?
問題一:誰是贏家?誰是輸家?
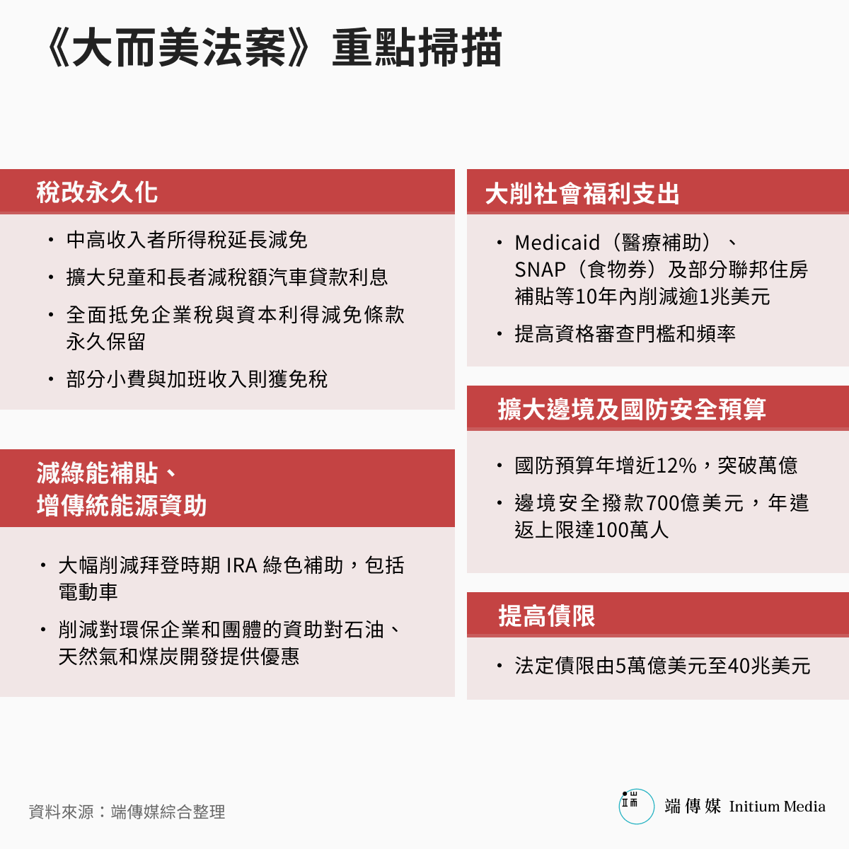
以資產架構而言,法案最大得益者是可獲大幅減稅的企業和富商等高資產人士,又貧困群體與中下階層將失去社福資源。國會預算辦公室(CBO)估算,該法案將導致美國最貧困家庭的收入下降近4%,而最富裕家庭的收入將增加超過2%
據美國國會預算辦公室估計,未來10年內約1100萬名人失去《聯邦醫療補助計畫》的醫療保險。另外,多間美國本地食物銀行近日紛紛告急,而早前非營利組織「美國糧食庫」的調查顯示,有85%的食品銀行表示,因應物價急升,人民對食物援助需求增加,惟捐款愈來愈少,經營愈趨困難。代表獨立雜貨商的全國雜貨商協會(National Grocers Association)今年5月稱,SNAP食品援助資金支持了約 38.8萬個就業機會和超過200億美元的工資,並為州和聯邦帶來了超過 45 億美元的稅收。換言之,一旦有關社福補助被削減,將有可能打擊就業水平和地方經濟損失,而州與地方政府恐需填補部分支出缺口,壓縮其他醫療或教育預算。
至於產業方面,化石能源、半導體、國防承包商、航空和製造業為得益者,受盡龐大免稅和預算紅利。相反地,電動車、清潔能源、高等教育和醫療保障等行業將因為政府補助的萎縮,而面臨重大調整。

問題二:會引爆「美債核彈」嗎?會波及全球金融秩序嗎?
不少分析指出,「大而美」法案只能短期提振經濟,但長遠而言,將令美國財政健康和美債惡化。國際貨幣基金組織(IMF)發言人Julie Kozack近日表示,《大而美法案》將導致美國政府負債增加,有違於IMF倡議美國政府削減財赤的目標。
國會預算辦公室(CBO)預測,立法將令美國赤字在未來10年內增加3.4兆美元,而美債佔GDP的比例到2035年將上升到118%,超過1946年佔GDP的106%的歷史最高水平。聯邦預算問責委員會(CRFB)的估算更加負面,指若法案中各項減稅與支出措施最終全數永久化,赤字在10年後將累計增加5.5兆美元,遠高於目前預算,並使美債佔GDP比重,再攀升至127%。
目前,聯邦政府單計每年償還債務利息已經超過了國防預算,相當於醫療保險(Medicare)開支,僅次於首位的社會保障(Social Security)。綜合專家分析指,專家警告,當前美國債務利息支出已達 1990 年代以來最高水平,通脹風險上升,連帶的借貸擴張會推高利率,使借款成本翻倍,新增債務將使未來十年利息成本的增加以兆美元計。
種種跡象將有可能令國際市場對美元信心進一步減弱。若市場對美債風險升高,長期利率將上行,連帶影響新興市場債務與匯率;聯準會議息空間亦進一步受限制貨幣政策空間。美國信用評級近月已被國際信評機構穆迪(Moody's)從最高級別「AAA」調降至「AA1」,若信評機構下調美債等級,可能引發全球避險性資本大規模重組。
諾貝爾經濟學獎得主克魯曼(Paul Krugman)近日在個人網站撰文,形容法案用是「大而美負債炸彈」(Big Beautiful Debt Bomb),指出美國已面臨嚴重預算赤字,政府未採取必要行動來減少赤字,反而還推出惡化赤字的法案。

問題三:對特朗普是福,還是禍?
外界普遍認為,法案不但凸顯了特朗普對美國共和黨的主導地位,及在鞏固其個人政治權力、凝聚核心選民、穩定保守派財團與民粹聯盟的一仗中,大獲全勝。
不過,法案造成社會階層的分化、財政失控的風險,被視為一場測試民意承受力與政治動員能力的豪賭。尤其是,法案審議期間,在共和黨內一直存在分歧,而《皮尤研究中心》、Fox電視台和《華盛頓郵報》等多個民調都顯示多數美國人反對此法案,擔憂法案會讓美國負債增加。外界正關注,若民意強烈反彈,會否對特朗普面臨黨內挑戰?
另外,目前特朗普正因法案而面對來自曾經的第一盟友(First Buddy)、Tesla創辦人馬斯克的窮追猛打。馬斯克除了多次公開抨擊特朗普外,亦揚言組建新政黨(America Party)撼動國會,試圖拉攏中間選民,甚至挖走共和黨和保守派要員,挑戰特朗普的執政權力。
接下來要看什麼?
「大而美法案」簽署並正式成為法律只是起點,但接下來的幾個月才是「政策落地的拉鋸戰」,包括規則細節上,將是制度設計與國會、州政府與法院三邊博弈的過程,亦不排除面臨民權團體對醫療和社福削減提出法律挑戰。法案將成為 2026 中期選舉的關鍵攻防議題另外,債市、信評與金融市場動向亦預料是市場焦點之一。
特朗普的大而美法案不僅是一場財政實驗,更是一場政治壓力測試。法案背後的制度重構與資源重分,將在未來幾年內逐步顯現,關鍵問題不在於它是否「成功」,而在於誰來承擔代價。